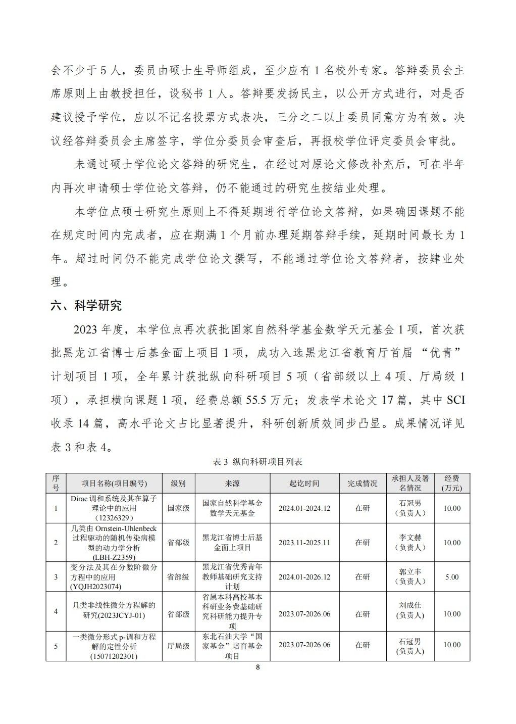
2023年学位授予点建设年度报告

来源:Beat365中国唯一官方网站 时间:2024-02-09 点击数:


地址:黑龙江省大庆市高新技术产业开发区学府街99号 邮政编码:163318 电话:0459-6503476 传 真: 邮 箱:sxx10@163.com   Beat365中国唯一官方网站